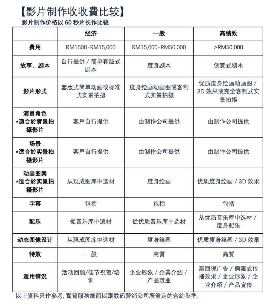
一般公司介紹短片、宣傳片、網上廣告片、動態影像等, 由於創作內容不盡相同,所需求的技術成本也會不同,價格差異很大。短片製作最昂貴的成本是人力資源,創作人員和優秀的動態影像設計師尤其昂貴,而實境拍攝所需的人力愈多,收費也自然愈貴。
Companies introduce video clips, promotional videos, online commercials, motion pictures, etc. Due to the content creativity varies, technical cost involved varied too. And the price difference can be huge. The most costly part of video clip production is human resources. Especially the producer and excellent dynamic image designers are costly, and the more manpower required for shooting in reality, the more costly will be.

