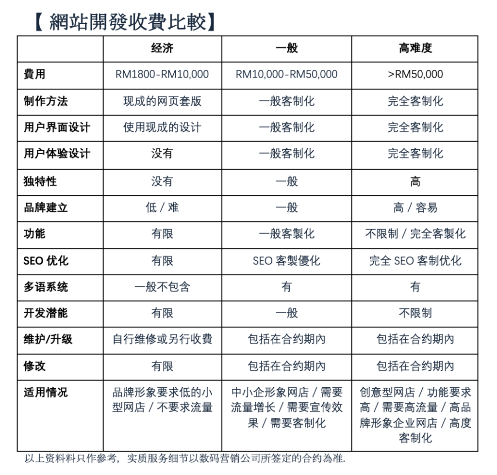
1. DIY自助方案
網站自助平台會預先設計好數十個網站風格版面,讓客戶選擇風格套用,並自行放上資料,因為省掉了設計師的費用,是最便宜的網頁設計方案。客戶也需具備基本網路概念,及處理圖片/影片能力,否則,還是請网页公司處理較佳。
2. 客製化形象網站
客製化網站開發乃按不同頁面數量、多媒體內容數量、網頁功能和客戶所要求的質素來計算製作費。除了開發和設計費用,系統維護和升級也會涉及相關費用。網頁寄存的限制較多,因要與其它用戶分享用量,速度也會較不穩定,重視客戶體驗的企業慎必注意。具名氣的企業可以選擇自行架設伺服器,價格亦是最高昂。
3. 完全客製化專案型網站:
如果要求有特別功能需求的創新型專案網站,則便需要完全客製化功能設計。客製化有特別功能的程式設計,是人力成本最高,工時最長的一種網店方案。此類網站需要專案經理(Project Manager)、系統與行業的經驗與知識、前端工程師、後端程式設計師的通力合作,費用也特別高昂。 由於客製化成本較高,專業要求高(包含客戶端與系統商雙方的專業).
1. DIY self-help program
The website self-service platform will pre-design dozens of templates, allowing customers to choose styles and insert content, you can make a saving on designers’ costs and it is the cheapest web design solution. Customers need to have a basic network concept and the ability to handle images/video clips. Otherwise, advisable to have web specialist to handle for you.
2. Customized Website Development
Customized website development fees is calculated based on the number of different pages, the amount of multimedia content, the functionality of the web page, and the level of quality specified by the customer. In addition to development and design costs, system maintenance and upgrades also involve related costs. There are many restrictions on web hosting. It is necessary to share usage with other users, the speed will be unstable. Enterprises that value the customer experience must pay attention to it. Well-known companies can choose to set up their own servers, and the price is also the highest.
3. Fully Customized Website Project
An innovative project site with special functional specifications requires fully customized functional design. Customized programming with special functions is the most expensive online shop solution with highest labor cost and long working hours. Such sites require project managers, system integrator and subject matter experts equipped with industry experience and knowledge, front-end engineers, and back-end programmers to work together at a very high cost.

